RME FireFace 800 - Звукозаписывающий интерфейс для Firewire 800 (Mac и PC)
Все наработки компании RME в конструировании устройств для работы со звуком на компьютере, в разработке микрофонных предусилителей и конвертеров воплотились в одном превосходном устройстве – RME Fireface 800. Но можно ли действительно предусмотреть настолько полную функциональность в одном интерфейсе, и при этом не сэкономить на качестве?

За последние годы компания RME упрочила свою репутацию производителя аппаратуры класса high-end на рынке цифровых рабочих станций для работы со звуком. Они выпустили ряд таких высококлассных устройств, как компьютерные аудиоинтерфейсы серии Hammerfall, аналого-цифровые и цифро-аналоговые преобразователи серии ADI и микрофонные предусилители Quad Mic и Octa Mic. Учитывая эту явно взаимодополняющую продукцию, для RME объединение элементов всех своих разработок в одно целое было просто вопросом времени. Именно так и произошло – они создали Fireface 800.
По названию Fireface можно понять, что это интерфейс на шине Firewire. И вдобавок к тому, что это первое внешнее Firewire устройство RME, которое может работать без компьютера, этот интерфейс появился на рынке раньше всех других, работающих с шиной Firewire 800 (IEEE 1394b). Это, однако, не означает, что Вы не сможете работать с Fireface через шину Firefire 400 (IEEE 1394a). Fireface полностью совместим с шиной 1394a, да и, в общем-то, внутри устройства находится именно шина Firewire 400. Хотя в любом случае протокол Firewire 800 обратно совместим с Firewire 400, Вас, возможно, интересует, почему же настолько значимо то, что Fireface – это интерфейс с протоколом 1394b. Итак, при согласовании со многими другими устройствами RME есть возможность подключения нескольких интерфейсов Fireface к одной шине Firewire (фактически, до трех), но необходимая для этого пропускная способность есть только у шины Firewire 800. Поэтому, в двух словах, если Вам необходим всего лишь один Fireface, то отлично подойдет и Firewire 400; если Вы хотите использовать несколько интерфейсов Fireface, то Вам понадобится Firewire 800.
Отдельно об аппаратной части
Fireface обладает таким же эстетичным дизайном, как и другие устройства, выпускаемые компанией RME на сегодняшний день: яркая хорошо скомпонованная лицевая панель интерфейса украшена полосой синего цвета на оттенок темнее окраски всего устройства. Единственный элемент, который лично мне не понравился с первого взгляда, - это уродливые неестественно смотрящиеся пластиковые рэковые рукоятки, добавленные на лицевую панель. Я обрадовался, когда обнаружил, что их можно легко и быстро снять при помощи отвертки – надеюсь, это не аннулирует гарантию! Продолжив свою миссию по модификации на свой вкус внешнего вида Fireface, я также удалил рэковые «уши» (так же, как это сделал наш фотограф – прим. ред.), благодаря чему интерфейс стал гораздо аккуратнее, и я смог запихнуть его в сумку для ноутбука.

The Fireface features four of RME's own mic preamps, and its A-D and D-A converters can operate at up to 192kHz.
Вернемся к теме – на лицевой панели находятся один несбалансированный инструментальный вход, четыре микрофонных входа с предусилителями (разъемы XLR наряду с дополнительными ¼-дюймовыми разъемами TRS для линейных входов) и ряд светодиодных индикаторов. Последние отображают коэффициент усиления для аналоговых входов и выходов, наличие синхроимпульсов на цифровых портах. Кроме того, есть различные индикаторы активности для MIDI-порта и для порта Firewire. И еще здесь размещен стереовыход для наушников с разъемом ¼-дюймовый «джек» и, конечно, же выключатель питания.
Переходим к обзору задней панели – здесь находится одна пара портов MIDI In и Out, восемь сбалансированных аналоговых выходов с линейным уровнем сигнала, выполненные на разъемах ¼-дюймовые TRS, восемь сбалансированных входов для сигналов линейного уровня, выполненные на таких же разъемах, вход и выход S/PDIF с разъемами RCA (совместимые с AES-EBU), разъемы BNC для входа и выхода синхроимпульсов и две пары оптических входов и выходов ADAT. Кроме того, здесь предусмотрено свободное место для находящейся в разработке платы Time Code Option (RME использует название плата TCO), которая добавит в Fireface функции видеосинхронизации благодаря дополнительным входам и выходам с разъемами BNC для синхроимпульсов в формате LTC и входу VITC. И, наконец, в Fireface предусмотрен встроенный блок питания, работающий от 100-240 В, с разъемом IEC на задней панели. Блок питания, расположенный с одной стороны устройства, надежно изолирован от остальных схем. В нем нет вентилятора; это означает, что Fireface работает бесшумно, но если остается включенным надолго, может слегка нагреваться.
У Fireface есть три порта Firewire (один порт Firewire 400 и два Firewire 800) со способностью функционировать в режиме концентратора, что позволяет подключать к компьютеру Fireface с последовательной цепочкой других Firewire устройств. Как уже упоминалось в начале статьи, к одной шине Firewire можно подключать до трех интерфейсов Fireface, но для этого Вы должны использовать порт Firewire 800, обладающего достаточной пропускной способностью. Фактически, увеличение пропускной способности дает огромное преимущество при использовании Fireface в режиме 800, даже если Вы не подключаете несколько интерфейсов Fireface. Хотя порт Firewire 800 по сравнению с 400-м портом не обнаруживает никаких улучшений в производительности при подключении только одного Fireface, но качество работы может ухудшиться, если Вы начнете последовательно подключать Firewire-устройства, такие, как жесткие диски. Но Вам не придется сталкиваться с этой проблемой при использовании 800-й шины интерфейса.
Совместимость с протоколом Firewire 800
Учитывая, что на рынке представлено много различных моделей чипсетов Firewire, перед приобретением Fireface важно проверить, совместим ли Ваш чипсет Firewire с протоколом Firewire 800, или же, наоборот, нужно убедиться, что Вы приобретаете совместимый чипсет. Для содействия в этом вопросе RME на своем веб-сайте (www.rme-audio.com/english/techinfo/fw800alert.htm) разместили полезный справочник по совместимости Firewire, которым явно интересуются пользователи Windows. С чипсетами Firewire, которые использует корпорация Apple в компьютерах Macintosh, Fireface совместим. Во время создания этого обзора я использовал карту Lacie Firewire 800 PCMCIA с моим IBM Thinkpad, и могу поддержать рекомендации RME относительно совместного использования карт Lacie Firewire с Fireface.
Кроме того, там есть несколько пунктов, которые необходимо учитывать при работе с Windows XP Service Pack (SP) 2. Эти вопросы полноценно рассмотрены на веб-сайте компании RME (www.rme-audio.com/english/techinfo/fw800sp2.htm). Несмотря на то, что система Windows XP SP1 не поддерживает Firewire 800, согласно утверждениям компании RME, Fireface работает, хотя ни в одной протестированной системе полноценная работа порта 1394b не достигалась. В SP2 корпорация Microsoft обеспечила поддержку Firewire 800 в соответствии с техническими требованиями для интерфейса Open Host Controller Interface (OHCI), но, как далее объясняется на странице RME, скорость передачи данных для подключаемых устройств составляет S100 (100 Мбит/с).
Чтобы устранить эти проблемы с SP2, компания RME обновила программы ПЗУ и драйвера для Fireface, и если драйвер обнаруживает, что на компьютере запущена SP2, скорость передачи данных не переключается на S100. Вместо этого, одно направление потока данных переключается на скорость S400, а другое направление остается на S800. Поэтому работа Fireface полнофункциональна, хотя и без полной адаптивности работы настоящего порта 1394b. Я точно не знаю, как это могло бы повлиять на работу нескольких устройств Fireface с компьютером с SP2, но, если Вы пользуетесь этой версией Windows и Вас заинтересовал Fireface, до его приобретения Вам стоило бы навести справки на сайте RME, чтобы убедиться, что не возникнет никаких сюрпризов. Хотя виновна в этой проблеме не компания RME, и встречается она у всех производителей устройств с протоколом Firewire 800.
Аналоговые входы и выходы
По перечисленному выше ряду входов и выходов Вы, вероятно, уже поняли, что просто сказать о Fireface, что он обладает высокими характеристиками и огромными возможностями, - это некоторое преуменьшение. В основе конструкции аналого-цифровых и цифро-аналоговых преобразователей лежит схема преобразователей RME серии ADI, они поддерживают частоту дискретизации до 192 кГц и битность до 24 бит. Всего в интерфейсе 10 аналоговых входов, хотя в нем заложено достаточно адаптивности, выражающейся в том, как именно Вы будете работать с этими доступными 10 входами на практике. Как упоминалось ранее, на задней панели расположены восемь сбалансированных входов с разъемами TRS для первых восьми каналов, но на лицевой панели также есть аналоговые входы для каналов один, семь и восемь. Уровень сигнала на входах и выходах можно установить, выбрав один из трех вариантов: +4 dBu, -10 dBV или уровень, обозначенный RME как Lo Gain для входов и Hi Gain для выходов, равный +19 dBu при 0 dBFS.
Вход для первого канала, размещенный на лицевой панели, - это несбалансированный вход с разъемом TRS с регулятором чувствительности. Он предназначен для гитары или бас-гитары и предусматривает несколько интересных функций для улучшения звука при подключении инструмента напрямую к цифровой рабочей станции. Прежде всего, это функция лимитирования с режимом soft, называющаяся LIM, которая автоматически ограничивает уровень любого сигнала выше -10 dBFS и, при сильной перегрузке входа по уровню, придает звучанию мягкий ламповый овердрайв. Это великолепно как для электропиано Rhodes и Wurlitzer, так и для гитары.

The Fireface Settings window offers a tremendous amount of flexibility, providing easy access to almost all of the unit's parameters in one place.
Когда функция LIM включается, на лицевой панели Fireface загорается красный светодиодный индикатор LIM, и после этого эту функцию выключить нельзя. Поэтому если Вам необходим чистый звук, то Вы должны убедиться в том, что уровень входного сигнала ниже -10 dBFS. Хотя такой подход может показаться несколько странным, но это действительно помогает создать звук с отличной динамикой на инструментальном входе. И, если Ваша цель – совершенно чистый сигнал без лимитирования, вместо этих входов Вы можете всегда пользоваться расположенными на задней панели входами для сигналов с линейным уровнем. Кроме того, будет просто замечательно, если Вы будете использовать инструментальный вход, но контролировать уровень входного сигнала, чтоб он был ниже -10 dBFS. Вы можете немного компенсировать низкий уровень добавлением 6dB после оцифровки сигнала, используя микшер Total Mix, речь о котором пойдет позже.
Для инструментального входа также предусмотрена специальная функция drive, которая дает дополнительное лимитирование и, как указывается в руководстве по эксплуатации, «сражает наповал»: учитывая дополнительное приращение уровня сигнала на 25 dB, компания RME не пошутила. Хорошо, что Вы можете включать и выключать эту функцию вручную! И, если всего этого еще не достаточно, на инструментальном входе также предусмотрен переключатель Speaker Emulation для предварительной обработки входного сигнала, благодаря чему уменьшается тусклость и неконтролируемость звука: сразу после оцифровки добавляется легкое лимитирование, удаляются низко- и высокочастотные шумы и немного добавляются низкие частоты и частоты «присутствия».
На каналах семь и восемь, наряду с каналами девять и десять, находятся микрофонные предусилители, позаимствованные от серий RME Quad Mic и Octa Mic, с находящимися в прямом доступе – на лицевой панели – микрофонными входами с разъемами XLR и дополнительными сбалансированными линейными входами с разъемами TRS, а также с регуляторами чувствительности. Для каждого из четырех предусилителей фантомное питание включается отдельно.
Из приведенного выше описания Вы заметили, что многие каналы имеют несколько входных разъемов, и все они могут использоваться одновременно. Это вовсе не означает, что Вы получаете более 10 входных каналов для записи; это просто значит, что в Вашем распоряжении 17 аналоговых входов, которые образуют 10 подмиксов, маршрутизированных в каналы для записи до аналого-цифрового преобразования. Баланс по уровням в этом случае придется настроить самостоятельно. Для управления каналами 1, 7 и 8 у Вас все же несколько больше возможностей, так как Вы можете выбрать, какие именно входы необходимо задействовать, в диалоговом окне Fireface Settings, которое мы изучим несколько позже. Для канала 1 Вы можете выбрать линейный, инструментальный или же оба входа, а для каналов 7 и 8 – микрофонный, линейный или оба входа.
С аналоговыми выходами все немного проще: выходные каналы 1-8 маршрутизируются непосредственно на соответствующие восемь сбалансированных выходов TRS на задней панели Fireface, а выходные каналы 9 и 10 на 1/4-дюймовый стереовыход TRS для наушников, который находится на лицевой панели устройства. То, что в Fireface предусмотрен выход для наушников, – это здорово, особенно если Вы используете прибор в мобильной системе. Но для тех, кто использует Fireface в студии, приятным дополнением к разъему для наушников был бы еще и выход для мониторов с регулятором громкости. Хотя Вы, конечно же, можете подключить мониторы к Fireface, но все-таки аппаратно управлять громкостью несколько комфортнее, чем программно. Но компромиссное решение, примененное специалистами компании RME, а именно аппаратная система мониторинга, которую я опишу позже, с лихвой компенсирует этот недостаток.
Цифровые подключения
Как уже говорилось ранее, Fireface имеет по два входа и выхода ADAT, а также вход и выход S/PDIF с разъемами RCA, и, как и в других устройствах RME, второй порт ADAT может при необходимости служить оптическим выходом S/PDIF.
При работе на частоте сэмплирования 44,1 или 48 кГц каждый порт ADAT имеет по восемь входных и выходных каналов, что в общем дает 16 входных и 16 выходных каналов. Fireface также поддерживает режим Double Speed (удвоенная скорость дискретизации), также известный под названиями Double Wire или S/MUX, благодаря которому прибор может поддерживать работу на частоте сэмплирования 88,2 или 96 кГц. В этом режиме каналы ADAT объединяются и дают возможность увеличения частоты сэмплирования. При этом через первый порт подаются сигналы каналов 1-4, через второй – каналов 5-8. Хотя теоретически порты ADAT могут применяться и в режиме Quad Speed (четырехкратная скорость дискретизации) или Quad Wire, специалисты компании RME решили не применять этого режима в Fireface, во-первых, потому что очень небольшое количество других устройств поддерживает этот режим, и во-вторых, потому что в таком случае у Вас было бы всего по два канала в каждом порте ADAT.

Here you can see a Fireface-based Nuendo system being set to a 192kHz sampling rate in the Project Setup window.
Порты S/PDIF поддерживают только режим Single Wire, хотя они все же могут работать на частоте сэмплирования до 192 кГц, конечно при условии если второе устройство S/PDIF или AES-EBU поддерживают частоту сэмплирования до 192 кГц в режиме Single Wire. Как и в других устройствах компании RME, предусмотрена мультиплексная передача сигналов по восьми каналам, поэтому к выходу S/PDIF на Fireface Вы можете подключить домашний кинотеатр для просмотра DVD. Очень полезно, думаю, Вы согласитесь.
Подведем итоги по входам и выходам Fireface. При работе на частоте сэмплирования 44,1 или 48 кГц у Вас в распоряжении максимальное их количество: 28 входных каналов (10 аналоговых, 16 ADAT, 2 S/PDIF) с 35-ю входами (8 аналоговых на задней панели, 9 аналоговых на передней панели, 16 ADAT и 2 S/PDIF) и 28 выходных каналов (8 аналоговых на задней панели, один стереовыход для наушников на передней панели, 16 ADAT и 2 S/PDIF). При более высоких частотах сэмплирования количество аналоговых входов и выходов остается тем же, так же, как и число входов и выходов S/PDIF, а количество каналов ADAT уменьшается вдвое при частоте 96 кГц, а при частоте 192 кГц они вообще становятся недоступными.
Диалоговое окно Fireface Settings
При работе с Fireface ключевым органом управления является диалоговое окно Fireface Settings. Если Вы когда-либо пользовались аудиоустройствами RME для совместной работы с компьютером, то внешний вид этого окна покажется Вам знакомым с одной лишь только разницей, что в нем можно сделать все. Вместо того, чтобы использовать аппаратные средства управления Fireface, специалисты компании RME сделали так, что все параметры, кроме чувствительности инструментальных и микрофонных входов и уровня сигнала, подаваемого на наушники, настраиваются именно в этом окне. Тут регулируется входной и выходной уровень, включаются фантомное питание на микрофонном входе и функции Drive и Speaker Emulation на инструментальном, а также настраиваются более привычные параметры аудиоинтерфейса, такие как синхронизация, размер буфера и параметры входов и выходов.
На том месте, где в диалоговом окне других устройств RME обычно расположены кнопки выбора размера буфера (от которого в свою очередь зависит и задержка аудиоинтерфейса), находится всплывающее меню, что помогло сэкономить место. В отличие от других аудиоинтерфейсов RME, предназначенных для работы с РС, у которых минимальный размер буфера составляет 64 сэмпла (при частоте сэмплирования 44,1 кГц задержка при этом составляет 1 мс), Fireface наряду с показателями 64, 128, 1024, 2048, 4096 и 8192 сэмплов предлагает также размер буфера 48 сэмплов. Правда тут есть небольшой подвох. Дело в том, что для устойчивой передачи данных по Firewire в Fireface применяется так называемый «безопасный буфер» ('Safety Buffer'), буфер размером 64 сэмпла, данные в котором при воспроизведении накапливаются за счет буфера установленного на компьютере драйвера.

The Fireface serves as a Firewire hub, and up to three can be connected simultaneously to a Firewire 800 chain. Alternatively, various input and output streams can be disabled in order to conserve bandwidth on a Firewire 400 connection.
Это означает, что реальная минимальная задержка при воспроизведении составляет 48+64=112 сэмплов, а минимальная задержка при мониторинге с использованием приложений на базе ASIO, таких как, например, Nuendo теоретически составляет 48+64+48=160 сэмплов. Так, при выбранном размере буфера Fireface 48 сэмплов приложение Nuendo показало задержку 1,134 мс на входе и 2,585 мс на выходе. Но все же, хоть наличие этого «безопасного буфера» может показаться недостатком, 112 сэмплов – вполне приемлемый показатель, и он действительно обеспечивает стабильность работы Fireface, особенно на высоких частотах сэмплирования, например, 192 кГц.
Продолжая тему Firewire, следует упомянуть еще одну настройку в окне Fireface Settings – Limit Bandwidth. Как следует из названия, эта функция ограничивает полосу пропускания шины Firewire, используемую аудиоинтерфейсом. Это достигается путем ограничения количества используемых каналов, и тут есть четыре опции: All Channels, которая открывает все каналы, используя максимум пропускной способности шины; Analog 1-8, пропускающая только первые восемь аналоговых входных и выходных каналов; Analog+SPDIF, активирующая все десять входных и десять выходных каналов и S/PDIF; Analog+SPDIF+ADAT1, отключающая только вторую пару портов ADAT. Как уже говорилось ранее, функция Limit Bandwidth будет очень полезна тем, кто использует Fireface с шиной Firewire 400, хотя возможность отключения второй пары портов ADAT полезна в тех случаях, когда Вы вообще не собираетесь использовать эти порты, ведь тогда Вы не тратите попусту пропускную способность шины.
Одной из очень полезных характеристик Fireface является то, что многие настройки, которые производятся в окне Fireface Settings, такие, как частота сэмплирования, режим синхронизации, маршрутизация каналов и цифровых входов и выходов и конфигурация микшера Total Mix в целом, сохраняются во внутренней флеш-памяти устройства. Это означает, что все эти настройки восстанавливаются, как только Вы включаете прибор, а не когда запускается драйвер. Это также означает, что для ряда задач, для которых настройки были сделаны заранее, прибор может работать в автономном режиме, без подключения к компьютеру. Эта черта существенно расширяет универсальность Fireface. Только задумайтесь: в одной инструкции к прибору упоминается о таких применениях в автономном режиме, как аналого-цифровое и цифро-аналоговое преобразование, преобразование в цифровой формат, сведение с мониторингом, использование устройства в качестве микрофонного предусилителя и т.д.
Техническая поддержка драйверов
Компания RME всегда отличалась высоким качеством технической поддержки, с какими бы звуковыми картами этой компании я не имел дело. Постоянно появляются обновления, которые обеспечивают надежность работы устройства. Все это касается и аудиоинтерфейса Fireface. Так как продукт относительно новый, компания RME постоянно размещает на своем сайте обновления драйверов, в том числе и для Mac OS X, и я наблюдал это в течение всего периода, пока я тестировал это устройство. Время от времени вам следует «перепрошивать» Fireface, так как компания RME постоянно добавляет новые функциональные возможности устройства (например совместимостьс Windows XP SP2; см. параграф «Совместимость с протоколом Firewire 800»), а загрузка обновлений с официального сайта компании занимает всего несколько мгновений. Как и в HDSP 9652, в Fireface применена технология Secure BIOS, которая при неудачном обновлении «прошивки» позволяет, просто перезагрузив Fireface, восстановить старую «прошивку», и Вы можете дальше использовать устройство или попытаться загрузить обновления еще раз.
Драйвер Fireface предлагает совместимость в многопользовательском режиме с драйверами ASIO 2.0, MME и GSIF 2.0 для Windows 2000/XP и Core Audio и MIDI support для Mac OS X версии 10.3 и выше. GSIF 2.0 (GigaSampler Interface) – самая последняя модель драйвера для Gigastudio 3 (в Gigastudio 2.5 применялся GSIF 1.7), и, как и в предыдущих версиях GSIF, он обеспечивает чрезвычайно малую задержку, работая на уровне ядра системы. Одной из новых характеристик GSIF 2.0 является поддержка работы MIDI на уровне ядра системы, поэтому обращение Gigastudio 3 к MIDI портам Fireface происходит на более низком уровне, что снижает задержку. Фактически компания RME первой обеспечила поддержку GSIF 2.0, и соответствующие драйверы стали доступны на сайте компании еще во время бета-тестирования Gigastudio 3.
Многопользовательский режим драйверов позволяет приложениям на базе ASIO, MME и GSIF работать одновременно (можно даже использовать несколько ASIO приложений). Главное при этом, чтобы все эти приложения работали с одной частотой сэмплирования и не использовали одни и те же аудиоканалы. Последнее ограничение можно устранить с помощью микшера Total Mix (речь о котором пойдет далее), который позволяет маршрутизировать воспроизводимый канал на другой физический выход или смикшировать его с другим каналом.
Микшер Total Mix
В данном обзоре я уже несколько раз упоминал о микшере Total Mix, кроме того, и Total Mix и анализатор сигнала RME Digicheck уже обсуждались около года назад в обзоре HDSP 9652. Поэтому я ограничусь лишь тем, что вкратце расскажу об изменениях и усовершенствованиях, внесенных компанией RME с тех пор, как был опубликован этот обзор.
Год назад программное обеспечение Total Mix могло работать только на платформе Windows, сейчас же вышел полный комплект программного обеспечения Total Mix для пользователей как Windows, так и Mac OS X. Хотя утилита Digicheck так и остается доступной только для работающих с Windows. Нововведением в версии Digicheck 4.2 является поддержка K-system – нового стандарта измерения уровней, предложенная известным звукоинженером Бобом Катцом. Более подробно об этом можно прочитать на соответствующих страницах веб-сайта Боба Катца: www.digido.com/portal/pmodule_id=11/pmdmode=fullscreen/pageadder_page_id=59.

The DDS page in the Fireface Settings window allows you to recalibrate the sample rate clock, effectively tuning your digital audio workstation up or down. This is most useful for those who need to work with pull-up or pull-down frame rates in video.
Total Mix предоставляет пользователю средства управления маршрутизацией и уровнями сигнала на аудиовходах (до того, как аудио попадает в приложение для работы со звуком), на каналах воспроизведения (на выходе из аудиоприложения) и на выходных каналах (на физических выходах звуковой карты). Это позволяет создавать мониторные миксы, которые никак не влияют на запись в аудиоприложении. Например, Вы можете направить сигналы с входов непосредственно на выходы или с каналов воспроизведения – на несколько выходных каналов. В случае Fireface 800 – это по сути 1568-канальный микшер (28 входных каналов, плюс 28 каналов воспроизведения, каждый из которых можно маршрутизировать на 28 выходных каналов), работающий с 42-битным разрешением.
Если помните, в обзоре HDSP 9652 говорилось, что вместо того, чтобы использовать в аппаратном обеспечении для Total Mix и Digicheck готовый чип DSP, компания RME применила во всей серии HDSP программируемую вентильную матрицу (FPGA). Это чипы, в которых логика и работа процессора может программироваться непосредственно разработчиком, что позволило инженерам RME найти самый эффективный способ достижения необходимой функциональности процессора DSP. Еще одним преимуществом использования матрицы FPGA является то, что компоновка чипа может изменяться в любое время, достаточно только предоставить пользователю новую прошивку. Это обеспечивает возможность добавлять новые характеристики и вносить прочие изменения.
Индикаторы уровня сигнала в Total Mix имеют ту же точность, что и в приложении RME Digicheck, что делает их полезным инструментом, когда Вам необходимо проконтролировать сигналы на выходах звуковой карты. На практике возможность измерить уровень сигнала именно в тракте звуковой карты – это отличная диагностическая функция, так как она позволяет удостовериться в том, что аудиосигналы на выходах программы для работы со звуком не имеют искажений. Я попадал также в такие ситуации, когда я слышал искажения, несмотря на то, что показания индикаторов в самой программе были в норме; благодаря Total Mix я смог обнаружить, на каком именно участке звукового тракта происходила перегрузка. Кроме того, для выполнения этой же задачи можно использовать отдельное приложение HDSP Meter Bridge, с помощью которого измеряется среднеквадратичное (RMS) и пиковое значение уровня сигнала для каждого канала аудиоинтерфейса; это требует меньше ресурсов компьютера, но не в ущерб точности измерений.

The Fireface is fully Mac OS X-compatible, and here you can see the Total Mix fader view in the background with OS X's Audio MIDI Setup utility showing the Fireface's MIDI ports in the foreground.
Когда я последний раз сталкивался с Total Mix, тестируя звуковую карту HDSP 9652, в нем было только окно в виде микшера, в котором и производились все операции. Но при этом было невозможно получить общей картины маршрутизации всех доступных каналов. Для устранения этого недостатка в новой версии компания RME добавила окно Matrix, в котором Total Mix представлен как коммутационная панель. Входные каналы и каналы воспроизведения представлены по вертикали, а выходные каналы – по горизонтали. Чтобы соединить любые два канала, расположенных по вертикали и по горизонтали, достаточно просто щелкнуть мышкой в месте их пересечения, а уровень сигнала можно изменять, перетаскиванием мышкой при нажатой клавише Ctrl. Окно Matrix имеет условную окраску: соединения с уровнем сигнала 0 dB зеленого цвета, выше или ниже 0 dB – черного, а заглушенные соединения – оранжевого. К сожалению, в окне Matrix не предусмотрены кнопки «Mute», для того, чтобы заглушить какой-либо канал придется переходить в окно Mixer.
Единственная небольшая претензия, которая у меня есть к Total Mix (но этот недостаток вполне можно понять с технической точки зрения), касается того случая, когда в одной системе используется несколько аудиоинтерфейсов Fireface. Хотя в Total Mix и предусмотрена возможность обращаться к разным устройствам, невозможно маршрутизировать сигналы между разными устройствами. Другими словами, Вы не можете направить сигнал с первого канала воспроизведения одного устройства на первый выходной канал другого. С технической точки зрения, причина этого недостатка заключается в том, что Total Mix по сути аппаратная функция, которая должна работать в каждом устройстве независимо. А при передаче аудиосигнала между устройствами невозможно обеспечить близкую к нулевой задержку при мониторинге, ради которой и разрабатывался Total Mix.
Превосходная синхронизация
Одна из причин, почему я так люблю устройства компании RME, – это то что у них, как правило, самая стабильная синхронизация из всех устройств в данной ценовой категории. И компания RME постоянно разрабатывает все новые технологии с целью усовершенствования синхронизации своих приборов.
Конечно, в Fireface применена система RME Sync Check, которая предоставляет информацию о состоянии синхроимпульсов, поступающих с возможных внешних источников. Когда в окне Settings активирован режим Autosync (второй возможный режим – Master), прибор, если это возможно, будет автоматически подчинен выбранному Вами внешнему устройству, или источнику синхроимпульсов, подключенному к входу ADAT или S/PDIF (самые стабильные порты для приема синхроимпульсов), или же от собственного источника синхроимпульсов, если не найдется ни одного внешнего. Нужно сделать одно важное замечание: если несколько интерфейсов Fireface объединены в одну систему, каждый Fireface необходимо синхронизировать отдельно, так чтобы все дополнительные интерфейсы были подчинены одному главному, или же все они подчинялись одному внешнему устройству.

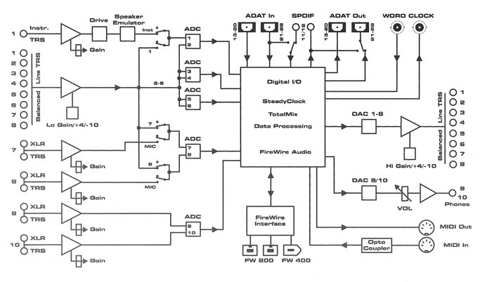
This handy block diagram, which is printed on the top surface of the Fireface, clearly illustrates the signal path of the unit and how the various elements interact with each other.
Более новая технология синхронизации, которую можно встретить в новейшей продукции компании RME, такой как, например, HDSP MADI и ADI 648, а также HDSP 9632, - это Steady Clock, которая, если говорить проще, стабилизирует синхронизирующий сигнал. Steady Clock изначально разрабатывался для подавления довольно высоких уровней джиттера, присущего синхросигналу, который передается по MADI, но эта технология нашла применение для стабилизации любых синхроимпульсов, будь то ADAT, Word Clock или другой протокол. В итоге применение Steady Clock значительно повышает стабильность синхронизации Вашей системы и эффективно подавляет джиттер, особенно если используется собственный синхронизирующий сигнал в форматах передачи цифрового аудио; это означает, что достигается высшее качество аналого-цифрового и цифро-аналогового преобразования. Еще одним преимуществом Steady Clock является то, что, если Вы синхронизируете любое устройство с Fireface в формате Word Clock, то Steady Clock автоматически стабилизирует любой синхронизирующий сигнал на входе в Fireface, что обеспечивает намного более устойчивый сигнал на выходе.
Самое интересное в плане синхронизации новшество, примененное компанией RME в Fireface (которое вскоре планируется воплотить и в других продуктах фирмы, таких как HDSP MADI), – это то, что компания использует прямой цифровой синтез (DDS) вместо традиционной схемы с применением кварцевого резонатора. Это означает, что внутренняя синхронизация может работать на любой частоте, а не только, например, 44,1 или 48 кГц, что особенно пригодится при работе с видео.
Если Вы работаете в области пост-продакшна, то Вы, наверное, сталкивались с терминами pull-up (ускорение) и pull-down (замедление), которые, говоря проще, означают, что частота сэмплирования преднамеренно изменяется, чтобы ускорить или замедлить аудио и компенсировать таким образом изменение частоты кадров видеоряда. Обычно это необходимо при конвертировании видео в формат с другой частотой кадров, например, при конвертировании из формата PAL в NTSC или перезаписи с кинопленки на видео. Наиболее часто применяется ускорение или замедление частоты сэмплирования на ±0,1 или ±4 процента, и эти установки предусмотрены в закладке DDS в окне Fireface Settings; тут же можно найти слайдеры Coarse (грубая настройка) и Fine (тонкая настройка) для более точной калибровки частоты сэмплирования. Например, ускорение или замедление на 0,1 % применяется для конвертирования между видео с частотой кадров 30 и 29,97 или 24 и 23,976 кадров в секунду, а на 4 % – между 25 и 24 кадров в секунду.
Для тех, кто работает с видео, функции, предоставляемые DDS, значительно расширят любую компьютерную систему, используемую для пост-продакшна, особенно учитывая, что эти функции отсутствуют в большинстве таких программ, как Nuendo.
С другой стороны…
Конечно, среди устройств, поддерживающих Firewire 800, Fireface вне конкуренции, но если Вы ищете прибор, работающий через Firewire 400, то ему существует много альтернатив, среди которых особого внимания заслуживают интерфейсы MOTU и Metric Halo. Занимающий одну единицу рэкового пространства MOTU 828 MkII при более низкой стоимости предлагает подобную функциональность: 10 каналов аналоговых входов и выходов, частота сэмплирования до 96 кГц, по одной паре входов и выходов ADAT и S/PDIF, два микрофонных/инструментальных входа, процессор Cuemix, синхронизация SMPTE и ADAT. Другой интерфейс этой компании поддерживает частоту сэмплирования до 192 кГц на восьми каналах, каждый из которых имеет предусилитель, плюс вход и выход S/PDIF и ADAT. Для пользователей Mac OS, располагающих чуть большим бюджетом, компания Metric Halo предлагает целую линию интерфейсов, занимающих одну единицу рэкового пространства. Как пример можно привести Metric Halo 2882 с восемью входами с предусилителями и конвертерами, поддерживающими частоту сэмплирования 96 кГц, а также питанием по шине Firewire, или ULN2 – двухканальную версию 2882-й модели. Кроме того, Metric Halo предлагает версии тех же интерфейсов с процессором DSP, который предоставляет возможность наглядной маршрутизации сигналов с помощью специального окна, а также обработки сигналов динамическими эффектами и эквалайзером.
Заключение
Fireface 800 был впервые представлен публике на выставке NAMM в январе 2004 года, и, конечно, все с нетерпением ждали его поступления в продажу, особенно принимая во внимание обещанную функциональность этого устройства и поддержку Firewire 800. И, как всегда, компания RME оправдала ожидания: Fireface 800 – чрезвычайно функциональный и универсальный прибор, объединивший все лучшие разработки компании RME в компактном интерфейсе, занимающем одну единицу рэкового пространства.
В компании RME говорят, что при создании Fireface они отталкивались от интерфейса Hammerfall DSP Multiface, и конечно в Fireface 800 сохранены все лучшие характеристики Multiface, и добавлено все то, чего не хватало последнему. В итоге получился надежный и многофункциональный аудиоинтерфейс для тех, кому приходится работать со звуком на ноутбуке «на выезде», равно как и для тех, кому необходим универсальный интерфейс в студии. Универсальность Fireface 800 существенно расширяется за счет того, что это устройство может работать в автономном режиме – независимо от компьютера, что позволяет использовать его для решения многих других задач. В заключении могу лишь добавить, что закончив обзор этого интерфейса, вместо Fireface 800 обратно в компанию RME я послал номер своей кредитной карты.







